

Vacuum Tube Tesla Coils
VTTCs aren't the most popular Tesla Coil builds but they have the advantage of not being destroyed easily with an arc strike. They can also be set to run in CW mode. One issue, similar to SGTC is the primary voltage is high, often running from one or more MOT makes them hazardous to the user. One other point I have heard mentioned is X-ray production. While this very unlikely at the bus voltages. Strikes and spikes may result in momentary voltages at the anode or grids in voltages capable of x-ray production.
Transmitter Tube are generally good for small Tesla Coil projects. This VTTC, based around an old Siemens RS1026 transmitting triode valve. This circuit just wants to work! None of the components are critical and the bench mock-up started from first switch on.
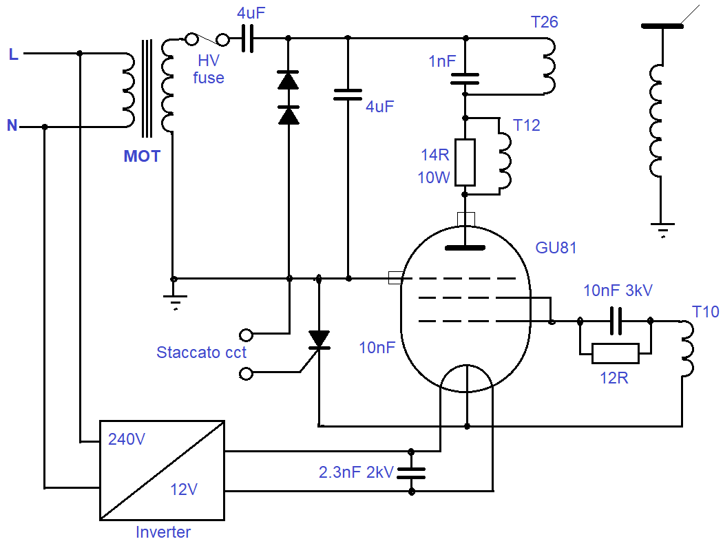
GU81 is a favourite with coilers. It can be run beyond its design rating and appears to survive well. The heater cathode doesn't require preheat time. Forced air cooling is a good idea though.
The circuit diagrams are shown for these two VTTCs, however they are often modified and are not exact. Components are not critical other than for voltage ratings.